neural networks in cobol and other creative ways to k*ll yourself
Disclaimer: this is a tribute to the Cruelty Squad video game. Just to showcase how COBOL can still be used in bizarre ways to maximize shareholder value. ✨
Yesterday I opened my inbox expecting the usual sprint cosplay and jira fan fiction. Instead, I got a message from a guy that predates agile, devops, and most human rights:
Naturally, I asked if I could at least sketch the thing in python first. I got this reply:
Alright. Let’s do this.
housekeeping
Before we dive in, I want to vehemently recommend the A Programmer’s Introduction to Mathematics book. It’s a great resource for anyone who wants to understand the math and speak symbols like the grown ups if you have a coding background like myself.
I also suggest taking a look at the 3Blue1Brown series on neural networks. They are very visual and build from the ground up.
We can download the Palmer penguin dataset from Kaggle.
neural what?
A neural network is just a function with knobs.
You give it numbers. It outputs numbers.
The only thing you control is the parameters . Training means adjusting those parameters so future outputs are less wrong than past ones.
There is no intelligence here. No understanding. The network does not know what it is doing. It only knows how to reduce a number called loss.
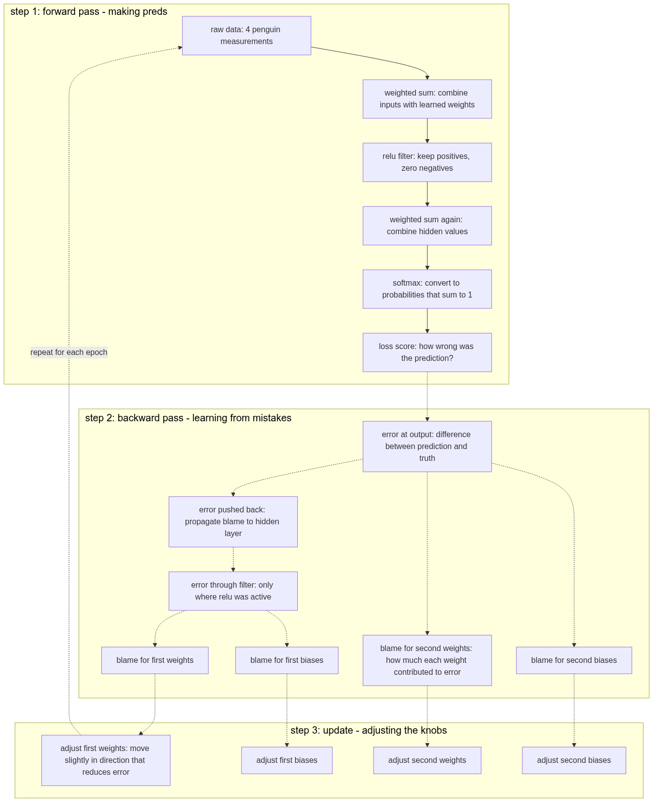
We’ll use the simplest non-trivial setup: a feedforward network with one hidden layer.
data as numbers, not vibes
The model never sees penguins. It sees vectors.
A vector is just a list of numbers arranged in a specific order. Think of it as coordinates in space, except instead of (x, y, z) you might have (bill_length, bill_depth, flipper_length, body_mass).
Your input is a fixed-length vector of measurements:
This is 4-dimensional space. Each component is a real number.
Your target label is the species encoded as an integer (0 for Adelie, 1 for Chinstrap, 2 for Gentoo):
Yes. That is the point.
Before training, we normalize:
This subtracts the mean and divides by the standard deviation for each feature.
Why this matters: gradient descent assumes each dimension contributes on a similar scale. If one feature ranges in thousands and another in decimals, the optimizer zigzags and wastes steps.
the architecture
A neural network layer is two operations:
- linear combination
- nonlinear distortion
If you stack only linear layers, the whole network collapses into one linear transformation. Depth adds nothing. This is why nonlinearity is mandatory.
Hidden layer:
ReLU is the simplest useful nonlinearity:
It zeroes negative values and leaves positive ones unchanged. Without this, the network is just linear regression wearing a trench coat.
Different kind of exposure.
Output layer:
These are raw scores called logits. They can be any real number.
Final step:
Softmax converts arbitrary scores into a probability distribution that sums to 1:
Shapes:
- maps 4 inputs to k hidden units
- offsets each hidden unit
- maps hidden units to 3 classes
- offsets class scores
turning wrong into a number
The model outputs probabilities. We need a single scalar that measures how bad the prediction is.
For classification, use cross entropy:
Here must be converted from an integer index to a one-hot vector. This is a 3-dimensional vector where the true class gets a 1 and all others get 0. If the true class is 2 (Gentoo):
Why three dimensions? Because we have three species. The vector aligns with the three output probabilities .
The loss reduces to:
If the model assigns low probability to the correct class, the loss is large. If it is confidently wrong, the loss spikes. This is intentional. Wrong certainty should hurt more than uncertainty.
Loss is the only feedback signal the network ever gets.
learning equals nudging numbers
Training means changing parameters to reduce loss.
The rule is gradient descent:
The gradient points toward steeper loss. You step in the opposite direction.
is the learning rate. It controls step size.
Too small: training crawls. Too large: loss oscillates or explodes.
There is no universal value. You pick it empirically.
backpropagation, no mysticism
Backpropagation is the chain rule applied to the network graph.
The loss depends on the output. The output depends on the last layer. That depends on the hidden layer. That depends on the input layer.
Backprop computes gradients in reverse order. The notation looks scary but it is just derivatives:
Read as “how much does loss change when I nudge “. That curly symbol just means partial derivative, which is calculus for “change in this one thing while holding everything else constant”.
Nothing flows backward except these derivatives. They tell you which direction to adjust each parameter.
Essentially yes.
For softmax combined with cross entropy, the gradient simplifies beautifully:
full training loop
Training is boring and repetitive:
- take a batch of inputs
- compute predictions
- compute loss
- compute gradients
- update parameters
- repeat
If loss goes down, you are doing something right. If it does not, assume your setup is broken.
They should. It is accurate.
Let’s see the flow in context:

from english to python
Every operation becomes explicit code.
Linear transformation:
def linear(x, W, b):
return x @ W + b
The @ symbol is matrix multiplication. It computes weighted sums of inputs. When you write x @ W, each row of x gets multiplied by each column of W and summed up. It is the same as writing nested loops, but readable.
ReLU and its derivative:
def relu(z):
return np.maximum(0, z)
def relu_grad(z):
return (z > 0).astype(float)
Softmax with numerical stability:
def softmax(z):
exp = np.exp(z - np.max(z, axis=1, keepdims=True))
return exp / np.sum(exp, axis=1, keepdims=True)
One-hot encoding for the target:
def one_hot(y, num_classes):
out = np.zeros((len(y), num_classes))
out[np.arange(len(y)), y] = 1
return out
Cross entropy loss:
def cross_entropy(probs, y):
return -np.mean(np.log(probs[np.arange(len(y)), y]))
Correct. The rest is just calling these repeatedly.
full working code
import numpy as np
import seaborn as sns
from sklearn.model_selection import train_test_split
from sklearn.preprocessing import StandardScaler
# data
df = sns.load_dataset("penguins").dropna()
X = df[["bill_length_mm", "bill_depth_mm", "flipper_length_mm", "body_mass_g"]].values
y = df["species"].astype("category").cat.codes.values
scaler = StandardScaler()
X = scaler.fit_transform(X)
X_train, X_test, y_train, y_test = train_test_split(
X, y, test_size=0.2, random_state=42
)
# helpers
def relu(z):
return np.maximum(0, z)
def relu_grad(z):
return (z > 0).astype(float)
def softmax(z):
exp = np.exp(z - np.max(z, axis=1, keepdims=True))
return exp / np.sum(exp, axis=1, keepdims=True)
def one_hot(y, k):
out = np.zeros((len(y), k))
out[np.arange(len(y)), y] = 1
return out
def cross_entropy(probs, y):
return -np.mean(np.log(probs[np.arange(len(y)), y]))
# init
np.random.seed(0)
D = X.shape[1]
H = 16
C = len(np.unique(y))
W1 = np.random.randn(D, H) * 0.01
b1 = np.zeros(H)
W2 = np.random.randn(H, C) * 0.01
b2 = np.zeros(C)
lr = 0.1
# training
for epoch in range(150):
# forward
z1 = X_train @ W1 + b1
h = relu(z1)
z2 = h @ W2 + b2
probs = softmax(z2)
loss = cross_entropy(probs, y_train)
# backward
y_oh = one_hot(y_train, C)
dz2 = probs - y_oh
dW2 = h.T @ dz2 / len(X_train)
db2 = dz2.mean(axis=0)
dh = dz2 @ W2.T
dz1 = dh * relu_grad(z1)
dW1 = X_train.T @ dz1 / len(X_train)
db1 = dz1.mean(axis=0)
W1 -= lr * dW1
b1 -= lr * db1
W2 -= lr * dW2
b2 -= lr * db2
if epoch % 50 == 0:
print(f"epoch {epoch}, loss {loss:.4f}")
# evaluation
z1 = X_test @ W1 + b1
h = relu(z1)
z2 = h @ W2 + b2
preds = np.argmax(softmax(z2), axis=1)
accuracy = (preds == y_test).mean()
print("test accuracy:", accuracy)
This outputs:
$ python pengu_nn.py
epoch 0, loss 1.0987
epoch 50, loss 0.9576
epoch 100, loss 0.4045
test accuracy: 0.9701492537313433
Naturally, the Handler hates this.
Great.
the cobol nightmare
You want neural networks in COBOL? Enjoy the pain.
Well, I guess I have to dust off my ancient COBOL books1:

COBOL was built for accountants, not gradient descent. You get fixed-width fields, no arrays the way you want them, no dynamic memory, and arithmetic that feels like chiseling numbers into wet clay.
I will show only the parts that correspond to neural network operations. For the full implementation including data loading, CSV parsing, train-test split, and all the WORKING-STORAGE boilerplate, see the complete source code.
data loading and preprocessing
COBOL loads CSV files line by line, validates against missing values, and encodes species as integers:
* ENCODE TARGET SPECIES AS INTEGER LABELS (0-2).
EVALUATE WS-SPECIES-STR
WHEN "Adelie" MOVE 0 TO D-Y(WS-VALID-ROWS)
WHEN "Chinstrap" MOVE 1 TO D-Y(WS-VALID-ROWS)
WHEN "Gentoo" MOVE 2 TO D-Y(WS-VALID-ROWS)
END-EVALUATE
Normalization is done with the same z-score formula, but spelled out explicitly:
* STEP 5: APPLY Z-SCORE TRANSFORMATION TO ALL SAMPLES.
PERFORM VARYING IDX-ROW FROM 1 BY 1
UNTIL IDX-ROW > WS-VALID-ROWS
COMPUTE D-X1(IDX-ROW) = (D-X1(IDX-ROW) -
WS-MEAN-X1) / WS-STD-X1
COMPUTE D-X2(IDX-ROW) = (D-X2(IDX-ROW) -
WS-MEAN-X2) / WS-STD-X2
COMPUTE D-X3(IDX-ROW) = (D-X3(IDX-ROW) -
WS-MEAN-X3) / WS-STD-X3
COMPUTE D-X4(IDX-ROW) = (D-X4(IDX-ROW) -
WS-MEAN-X4) / WS-STD-X4
END-PERFORM
weight initialization
Python uses np.random.randn(). COBOL implements Gaussian sampling with the Box-Muller transform:
* GAUSSIAN WEIGHT INITIALIZATION USING BOX-MULLER TRANSFORM.
* G(X, Y) = SQRT(-2LN(U1)) * COS(2PI * U2).
PERFORM VARYING IDX-I FROM 1 BY 1 UNTIL IDX-I > 4
PERFORM VARYING IDX-J FROM 1 BY 1 UNTIL IDX-J > 16
COMPUTE WS-RAND-U1 = FUNCTION RANDOM
COMPUTE WS-RAND-U2 = FUNCTION RANDOM
COMPUTE WS-GAUSSIAN =
FUNCTION SQRT(-2 * FUNCTION LOG(WS-RAND-U1)) *
FUNCTION COS(2 * WS-PI * WS-RAND-U2)
* SCALE WEIGHTS DOWN (0.01) TO PREVENT GRADIENT EXPLOSION.
COMPUTE W1-VAL(IDX-I, IDX-J) = WS-GAUSSIAN * 0.01
END-PERFORM
END-PERFORM
forward pass: hidden layer
Python: z1 = X @ W1 + b1
COBOL: explicit nested loops for matrix multiplication.
* HIDDEN LAYER COMPUTATION: Z1 = X * W1 + B1.
PERFORM VARYING IDX-J FROM 1 BY 1 UNTIL IDX-J > 16
MOVE B1-VAL(IDX-J) TO Z1-VAL(IDX-I, IDX-J)
COMPUTE Z1-VAL(IDX-I, IDX-J) =
Z1-VAL(IDX-I, IDX-J) +
(D-X1(IDX-I) * W1-VAL(1, IDX-J))
COMPUTE Z1-VAL(IDX-I, IDX-J) =
Z1-VAL(IDX-I, IDX-J) +
(D-X2(IDX-I) * W1-VAL(2, IDX-J))
COMPUTE Z1-VAL(IDX-I, IDX-J) =
Z1-VAL(IDX-I, IDX-J) +
(D-X3(IDX-I) * W1-VAL(3, IDX-J))
COMPUTE Z1-VAL(IDX-I, IDX-J) =
Z1-VAL(IDX-I, IDX-J) +
(D-X4(IDX-I) * W1-VAL(4, IDX-J))
This is matrix multiplication, expressed as stubbornness.
forward pass: ReLU
Python: h = np.maximum(0, z1)
COBOL: an IF statement in a loop.
* NON-LINEAR ACTIVATION: RELU(Z) = MAX(0, Z).
IF Z1-VAL(IDX-I, IDX-J) > 0
MOVE Z1-VAL(IDX-I, IDX-J) TO H-VAL(IDX-I, IDX-J)
ELSE
MOVE 0 TO H-VAL(IDX-I, IDX-J)
END-IF
forward pass: output layer
Python: z2 = h @ W2 + b2
COBOL: same pattern, different dimensions.
* OUTPUT LAYER COMPUTATION: Z2 = H * W2 + B2.
PERFORM VARYING IDX-J FROM 1 BY 1 UNTIL IDX-J > 3
MOVE B2-VAL(IDX-J) TO Z2-VAL(IDX-I, IDX-J)
PERFORM VARYING IDX-K FROM 1 BY 1 UNTIL IDX-K > 16
COMPUTE Z2-VAL(IDX-I, IDX-J) =
Z2-VAL(IDX-I, IDX-J) +
(H-VAL(IDX-I, IDX-K) *
W2-VAL(IDX-K, IDX-J))
END-PERFORM
END-PERFORM
forward pass: softmax
Python: vectorized exponentials and division.
COBOL: two-pass algorithm with explicit accumulation.
* PROBABILITY ESTIMATION: SOFTMAX(Z2).
* P_i = EXP(Z_i) / SUM(EXP(Z_j)).
COMPUTE P-VAL(IDX-I, 1) = FUNCTION EXP(Z2-VAL(IDX-I, 1))
COMPUTE P-VAL(IDX-I, 2) = FUNCTION EXP(Z2-VAL(IDX-I, 2))
COMPUTE P-VAL(IDX-I, 3) = FUNCTION EXP(Z2-VAL(IDX-I, 3))
MOVE 0 TO WS-TEMP-MATH
ADD P-VAL(IDX-I, 1) P-VAL(IDX-I, 2) P-VAL(IDX-I, 3)
TO WS-TEMP-MATH
COMPUTE P-VAL(IDX-I, 1) = P-VAL(IDX-I, 1) / WS-TEMP-MATH
COMPUTE P-VAL(IDX-I, 2) = P-VAL(IDX-I, 2) / WS-TEMP-MATH
COMPUTE P-VAL(IDX-I, 3) = P-VAL(IDX-I, 3) / WS-TEMP-MATH
loss calculation
Python: loss = -np.mean(np.log(probs[range(n), y]))
COBOL: loop over samples, accumulate negative log probabilities.
* CROSS-ENTROPY LOSS: L = -SUM(Y_TRUE * LOG(P_PRED)).
MOVE 0 TO WS-LOSS
PERFORM VARYING IDX-S FROM 1 BY 1
UNTIL IDX-S > WS-TRAIN-ROWS
COMPUTE IDX-I = WS-IDX(IDX-S)
COMPUTE IDX-J = D-Y(IDX-I) + 1
COMPUTE WS-LOSS = WS-LOSS -
FUNCTION LOG(P-VAL(IDX-I, IDX-J))
END-PERFORM
COMPUTE WS-LOSS = WS-LOSS / WS-TRAIN-ROWS
backpropagation: output gradient
Python: dz2 = probs - y_onehot
COBOL: copy probabilities, then subtract 1 from the true class.
* DERIVATIVE OF SOFTMAX CW CROSS-ENTROPY: DZ2 = P - Y_TRUE.
PERFORM VARYING IDX-J FROM 1 BY 1 UNTIL IDX-J > 3
MOVE P-VAL(IDX-I, IDX-J) TO BP-DZ2(IDX-J)
END-PERFORM
COMPUTE IDX-K = D-Y(IDX-I) + 1
SUBTRACT 1 FROM BP-DZ2(IDX-K)
backpropagation: W2 and b2 gradients
Python: dW2 = h.T @ dz2 / n and db2 = dz2.mean(axis=0)
COBOL: accumulate gradients across all samples, then average during update.
* ACCUMULATE DW2 = H^T * DZ2 | DB2 = DZ2.
PERFORM VARYING IDX-J FROM 1 BY 1 UNTIL IDX-J > 3
COMPUTE DB2-VAL(IDX-J) = DB2-VAL(IDX-J) +
BP-DZ2(IDX-J)
PERFORM VARYING IDX-K FROM 1 BY 1 UNTIL IDX-K > 16
COMPUTE DW2-VAL(IDX-K, IDX-J) =
DW2-VAL(IDX-K, IDX-J) +
(H-VAL(IDX-I, IDX-K) * BP-DZ2(IDX-J))
END-PERFORM
END-PERFORM
backpropagation: hidden layer gradient
Python: dh = dz2 @ W2.T
COBOL: explicit matrix-vector product.
* BACKPROP TO HIDDEN LAYER: DH = DZ2 * W2^T.
PERFORM VARYING IDX-J FROM 1 BY 1 UNTIL IDX-J > 16
MOVE 0 TO BP-DH(IDX-J)
PERFORM VARYING IDX-K FROM 1 BY 1 UNTIL IDX-K > 3
COMPUTE BP-DH(IDX-J) = BP-DH(IDX-J) +
(BP-DZ2(IDX-K) * W2-VAL(IDX-J, IDX-K))
END-PERFORM
backpropagation: ReLU gradient
Python: dz1 = dh * (z1 > 0)
COBOL: IF statement as a gate.
* DERIVATIVE OF RELU: DZ1 = DH IF Z1 > 0 ELSE 0.
IF Z1-VAL(IDX-I, IDX-J) > 0
MOVE BP-DH(IDX-J) TO BP-DZ1(IDX-J)
ELSE
MOVE 0 TO BP-DZ1(IDX-J)
END-IF
backpropagation: W1 and b1 gradients
Python: dW1 = X.T @ dz1 / n
COBOL: accumulate outer products.
* ACCUMULATE DW1 = X^T * DZ1 | DB1 = DZ1.
COMPUTE DB1-VAL(IDX-J) = DB1-VAL(IDX-J) +
BP-DZ1(IDX-J)
IF BP-DZ1(IDX-J) NOT = 0
COMPUTE DW1-VAL(1, IDX-J) =
DW1-VAL(1, IDX-J) +
(D-X1(IDX-I) * BP-DZ1(IDX-J))
COMPUTE DW1-VAL(2, IDX-J) =
DW1-VAL(2, IDX-J) +
(D-X2(IDX-I) * BP-DZ1(IDX-J))
COMPUTE DW1-VAL(3, IDX-J) =
DW1-VAL(3, IDX-J) +
(D-X3(IDX-I) * BP-DZ1(IDX-J))
COMPUTE DW1-VAL(4, IDX-J) =
DW1-VAL(4, IDX-J) +
(D-X4(IDX-I) * BP-DZ1(IDX-J))
END-IF
parameter update
Python: W -= lr * dW
COBOL: compute scaled learning rate once, then apply to all parameters.
* PERFORM PARAMETER UPDATES: PARAM = PARAM - LR * GRADIENT.
COMPUTE WS-TEMP-MATH = WS-LR / WS-TRAIN-ROWS
PERFORM VARYING IDX-I FROM 1 BY 1 UNTIL IDX-I > 16
PERFORM VARYING IDX-J FROM 1 BY 1 UNTIL IDX-J > 3
COMPUTE W2-VAL(IDX-I, IDX-J) =
W2-VAL(IDX-I, IDX-J) -
(WS-TEMP-MATH * DW2-VAL(IDX-I, IDX-J))
END-PERFORM
COMPUTE B1-VAL(IDX-I) = B1-VAL(IDX-I) -
(WS-TEMP-MATH * DB1-VAL(IDX-I))
END-PERFORM
evaluation
Inference is the same forward pass without gradients. Prediction is argmax:
* PREDICATE SELECTION: ARGMAX PROBABILITY.
EVALUATE TRUE
WHEN P-VAL(IDX-I, 1) >= P-VAL(IDX-I, 2) AND
P-VAL(IDX-I, 1) >= P-VAL(IDX-I, 3)
MOVE 0 TO WS-PRED-CLASS
WHEN P-VAL(IDX-I, 2) >= P-VAL(IDX-I, 1) AND
P-VAL(IDX-I, 2) >= P-VAL(IDX-I, 3)
MOVE 1 TO WS-PRED-CLASS
WHEN OTHER
MOVE 2 TO WS-PRED-CLASS
END-EVALUATE
grand finale
To compile these 578 lines of pure madness, just keep calm and use gnucobol:
$ cobc -x -o pengu_nn pengu_nn.cob && ./pengu_nn
LOADED 0333 VALID ROWS.
DATA HOUSEKEEPING COMPLETED.
EPOCH 0000 LOSS: +000000001.098705953
EPOCH 0050 LOSS: +000000000.948385870
EPOCH 0100 LOSS: +000000000.404952448
EPOCH 0150 LOSS: +000000000.254336047
EPOCH 0200 LOSS: +000000000.157729394
EPOCH 0250 LOSS: +000000000.097222933
EPOCH 0300 LOSS: +000000000.067910843
EPOCH 0350 LOSS: +000000000.052804836
EPOCH 0400 LOSS: +000000000.043876194
EPOCH 0450 LOSS: +000000000.037968264
EPOCH 0500 LOSS: +000000000.033755593
TEST ACCURACY: +000000001.000000000
TRAIN ACCURACY: +000000000.988721804
Does it work? Yes. Painfully. Slowly. Correctly.
I know what you are thinking: why on earth I put 500 epochs for such a small dataset? Coz’ we can. 😎
The penguins get classified. The loss goes down. The mainframe hums in approval. Somewhere, a finance department nods without understanding why.
You can find the full working code, including all the ugly declarations I spared you from, in this github repo.
-
yep, I know we don’t need IMS here. I just wanted to flex with that since I don’t get many chances, lol. ↩
Hey, I'd love to hear your thoughts! Just drop me an email.